跳至内容
主页
文章
沟通
中文 (中国)
Türkçe
English
Русский
中文 (中国)
主页
文章
沟通
中文 (中国)
Türkçe
English
Русский
中文 (中国)
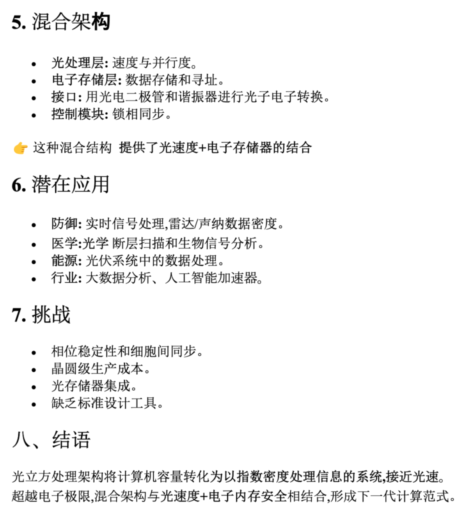
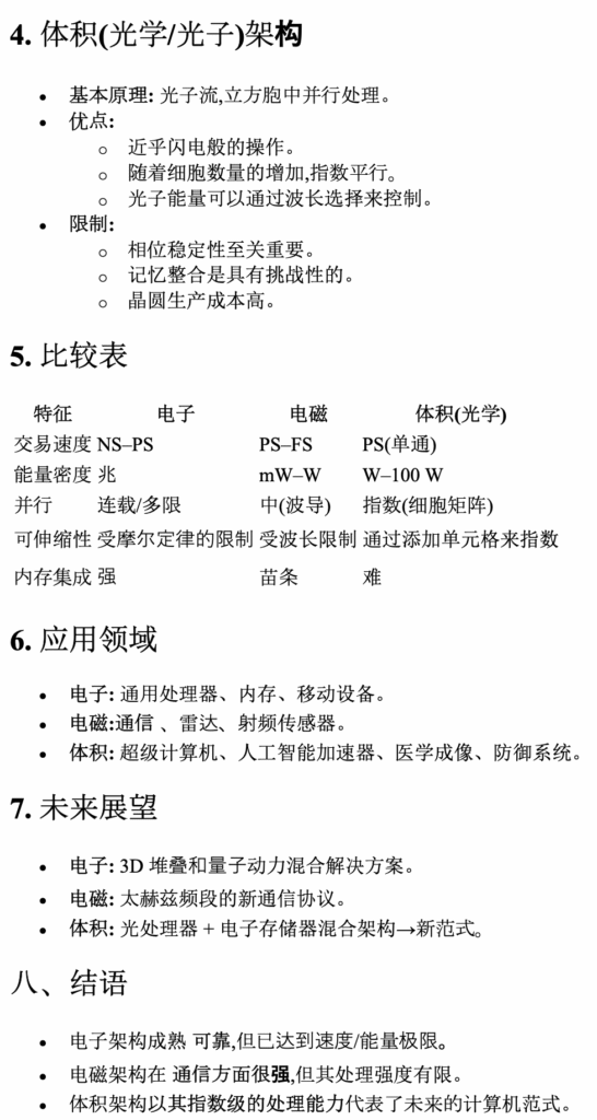
光学立方处理架构和混合计算机能力
发表评论
/
文章
/ 作者:
Ümit Arslan
下载本文的PDF文件
📥 此 PDF 已被下载
1
次。
后一篇文章
→
发表评论
取消回复
您的邮箱地址不会被公开。
必填项已用
*
标注
在此输入...
Name*
电子邮箱*